
3月27日,多家上市公司发布投资者关系举止记载表公告,败露各自与机构之间的业务换取内容,其中泄透露公司业务布局的诸多阐明与亮点。

华工科技:现在在国表里客户已有40万只1.6T在手订单
华工科技昨日举行事迹阐明会,与120余家机构互动换取。
在换取问答法子,华工科技示意,国内、国外市集今明两年的数通光模块需求齐呈现出爆发式增长。
据其先容,公司国内算力中心光模块在手订单较昨年收尾显赫增长,掩饰国内头部互联网厂商和开辟厂商,市集份额卓越,800G光模块已批量拜托。
在国外市集,1.6T在国外集成商、渠说念商批量拜托;800G LPO系列,还是在北好意思头部A客户有40万只订单,现在来看,本年至少70-80万只,还在增多;北好意思头部4家客户,齐在1.6T FRO、1.6T LRO送样测试;N客户居品考据推动中,近期将慎重发出小批量样品;北好意思O客户商务推动邃密,瞻望下半年小批量供货,为来岁北好意思批量作念准备。“全体来看,本年国外业务收入将显赫普及。”
1.6T光模块方面,给与公司自研硅光决议,在功耗、良率、资本上均具备较强竞争力,现在在国表里客户已有40万只1.6T在手订单;3.2T NPO居品2026年已有在手订单,现在正进行拜托,与头部厂商及交换机芯片厂商互助,本年将收尾批量,来岁争取更大范围订单拜托。
华工科技称,公司传感器、PTC热处分等居品已掩饰日韩、东南亚、欧洲、好意思洲等地区,2026年国外业务将迎来爆发式增长。
在具身智能边界,公司完成柔性膜时刻和产线教诲,可诓骗于具身智能边界的颖慧手皮肤传感器、电板和电机热处分;低空遨游器边界,收尾机翼除冰、驾驶舱供暖、电板热处分系统的时刻布局,温度传感器已获客户定点量产。
另据华工科技先容,公司本年已拿到某船舶客户近2亿元激光装备订单,改日还将极度个亿级船坞订单落地。同期,公司执续加快人人化酌量,通过大客户策略与体系出海打造新增长极,2026年国外激光装备瞻望增长超30%。
3D打印业务方面,公司现已完成3D打印板块布局,联动3C产业链头部资源,米兰体育3C末端客户模式行将量产;同期公司积极布局前沿时刻,完成绿光3D打印装备研发,并和办事器散热系统厂商针对散热器件开展时刻互助与居品开发测试。
财报炫夸,华工科技2025年收尾营业收入143.55亿元,同比增长22.59%,包摄母公司净利润14.71亿元,同比增长20.48%。

金力永磁:2025年磁材居品产销量再革命高 电机转子已有小批量居品拜托

金力永磁相似于昨日举行事迹阐明会,总共110余家机构线上参会。
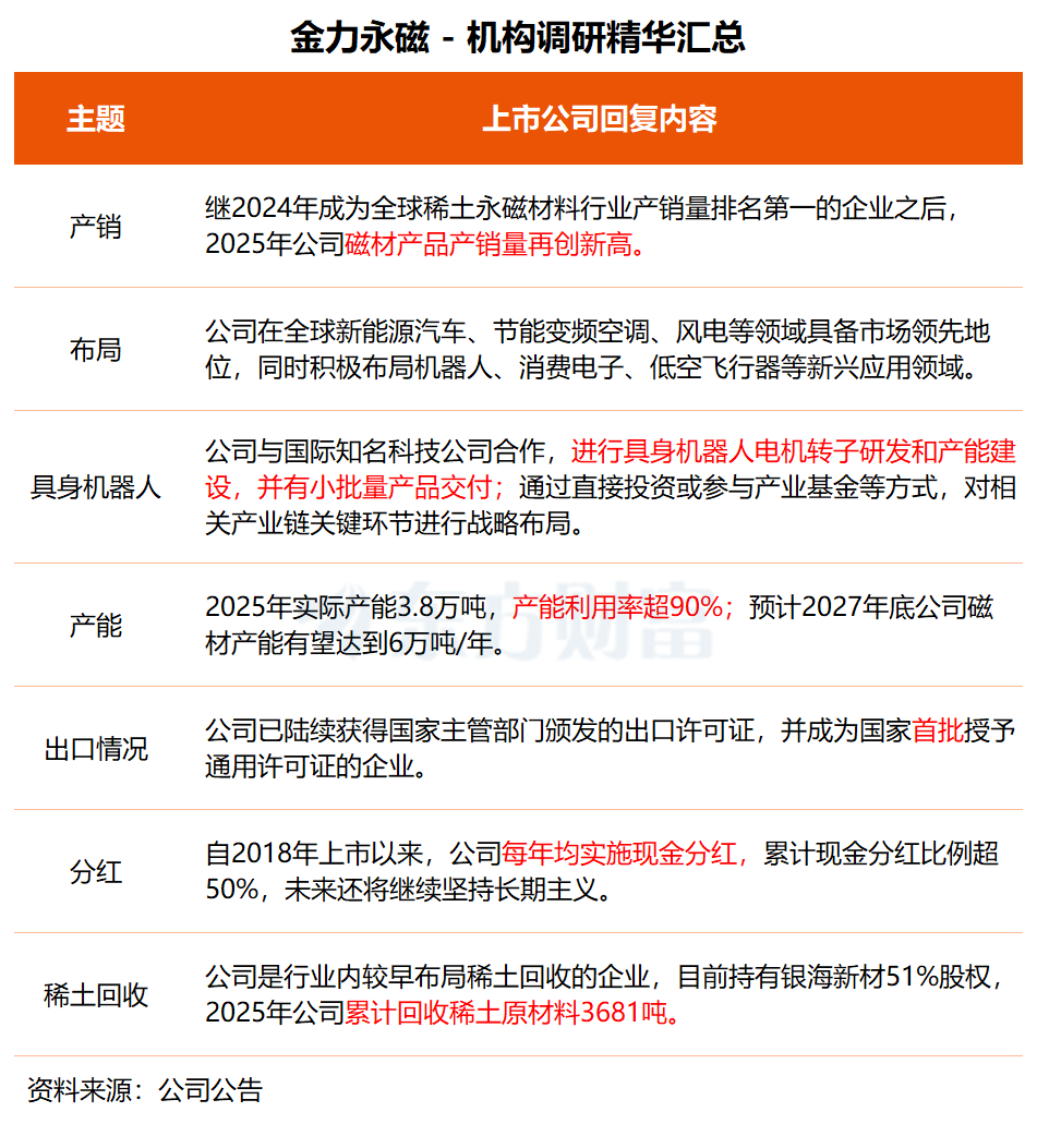
在换取中,金力永磁示意,继2024年景为人人稀土永磁材料行业产销量名规律一的企业之后,2025年度公司磁材居品产销量再革命高。公司共分娩磁材毛坯约3.44万吨,同比增长17.31%,销售磁材制品约2.53万吨,同比增长21.25%。
金力永磁积极布局机器东说念主边界,一方面与国际闻名科技公司互助,进行具身机器东说念主电机转子研发和产能教诲,并有小批量居品拜托;另一方面,通过平直投资或参与产业基金等形貌,对关系产业链要道法子进行策略布局,加快产业协同和生意化落地。
据先容,电机转子是具身机器东说念主要道部件之一,公司已围绕下旅客户需求研发并建成了具身机器东说念主转子自动化分娩线,范围化量产与盈利孝敬将随下旅客户量产程度缓缓体现。
产能指标方面,公司在2025年底按时建成了4万吨/年磁材产能,全年骨子产能3.8万吨,包头三期模式部单干程主体已顺利通过验收,瞻望2027年底公司磁材产能有望达到6万吨/年。
对于出口情况,2025年,公司境外售售收入12.70亿元,同比增长3.92%,其中对好意思国出口的销售收入为5.01亿元,同比增长39.80%。
金力永磁先容称,公司在中重稀土关系物项出口管束标准出台后,按照国度磋议规章开展出口报告职责,已不绝取得国度支配部门颁发的出口许可证,并成为国度首批授予通用许可证的企业。
年报炫夸,金力永磁2025年收尾营业总收入77.18亿元、主营业务收入70.28亿元,差别同比增长14.11%和19.00%;归母净利润为7.06亿元,同比增长142.44%;详尽毛利率达21.18%,同比普及10.05个百分点。


备案号: